Image morphological analysis methods for detecting defects in coatings
- Authors: Kiyashchenko V.V.1
-
Affiliations:
- Samara State Technical University
- Issue: No 1 (2025)
- Pages: 26-36
- Section: COMPUTER SCIENCE, MANAGEMENT AND SYSTEM ANALYSIS
- Published: 30.05.2025
- URL: https://cijournal.ru/1816-210X/article/view/680784
- EDN: https://elibrary.ru/HMPBDM
- ID: 680784
Cite item
Full Text
Abstract
The article discusses image morphological analysis methods for detecting defects in coatings. The application of morphological operations such as erosion, dilation, closing and gradient effectively highlights object boundaries in images. An approach to automated coating image analysis is proposed. This approach allows determining the defect coordinates, area, perimeter, and eccentricity. The results demonstrate the high efficiency of morphological processing methods in enhancing the accuracy and completeness of surface structure analysis. A table documenting defect characteristics has been developed, serving as a foundation for further classification and quality assessment of coatings. The proposed methods improve defect detection accuracy and have potential applications in industrial and scientific research.
Full Text
Введение
Двухкомпонентные покрытия играют важную роль в защите материалов от внешних воздействий, таких как коррозия, абразивный износ и другие механические или химические повреждения [1]. Эти покрытия представляют собой композиции из двух различных компонентов, которые в процессе нанесения образуют прочную защитную пленку, обладающую высокими эксплуатационными характеристиками. Наиболее распространенными материалами для двухкомпонентных покрытий являются никель и алюминий [2-3]. Никель известен своей высокой устойчивостью к коррозии, особенно в агрессивных средах, в то время как алюминий отличается отличной износостойкостью и легкостью. Однако, несмотря на значительные преимущества этих материалов, процесс нанесения двухкомпонентных покрытий не застрахован от возникновения дефектов, которые могут негативно повлиять на их качество и функциональные свойства. Наиболее распространенными дефектами, возникающими в таких покрытиях, являются нерасплавленные частицы, трещины, контаминация и неоднородности структуры покрытия (рис. 1) [4-5]. Эти дефекты могут появляться по разным причинам: неправильная подготовка поверхности, нарушение температуры или скорости нанесения покрытия, а также особенности химических процессов, происходящих в процессе нанесения покрытия. Например, нерасплавленные частицы могут возникать, когда температура нанесения покрытия слишком низка, а пузырьки воздуха образуются в результате недостаточного времени для отверждения покрытия [6].
Рис. 1. Примеры распространенных дефектов композиционных покрытий: а) трещины; б) отслоение; в) пористость; г) неравномерность толщины; д) образование геля; е) контаминация
Fig. 1. Examples of common composite coating defects: a) cracks; b) delamination; c) porosity; d) thickness unevenness; d) gel formation; e) contamination
Каждый из этих дефектов имеет свои особенности, которые могут существенно повлиять на прочностные, коррозионные и другие эксплуатационные свойства покрытия. Например, трещины могут служить входными воротами для агрессивных химических веществ, ускоряя процесс коррозии, а пузырьки воздуха создают микропоры, снижающие механическую прочность покрытия. Понимание природы дефектов и их влияние на качество покрытия является важной составляющей разработки эффективных методов контроля и оптимизации процесса нанесения двухкомпонентных покрытий.
Для решения этих проблем требуется внедрение высокотехнологичных методов контроля качества, таких как компьютерное зрение и машинное обучение, а также применение численных методов моделирования, которые позволяют заранее предсказать и минимизировать возникновение дефектов на стадии разработки и производства покрытия. Таким образом, в данной статье рассматриваются ключевые проблемы, связанные с дефектами двухкомпонентных покрытий, а также методы их предотвращения и обнаружения с использованием современных технологий.
Материалы и методы
Задача обнаружения дефектов в двухкомпонентных покрытиях.
Обнаружение дефектов в двухкомпонентных покрытиях является неотъемлемой частью контроля качества и обеспечивает надежность покрытия в процессе эксплуатации. Важно отметить, что дефекты, такие как трещины, пузырьки воздуха, нерасплавленные частицы и неоднородности, могут значительно снижать эксплуатационные характеристики покрытия, включая его коррозионную стойкость, износостойкость и механическую прочность. Поэтому для своевременного выявления дефектов и предотвращения их воздействия на качество покрытия применяются различные методы диагностики. В настоящее время широко используются как традиционные, так и современные методы (компьютерное зрение и машинное обучение).
Традиционные методы обнаружения дефектов (визуальная инспекция, ультразвуковая дефектоскопия, рентгеновская и инфракрасная съемка) находят широкое применение в промышленности [7-9]. Они позволяют выявить дефекты, которые могут быть невидимы при обычном осмотре, а также дают информацию о глубине и характеристиках дефекта. Несмотря на свою эффективность, традиционные методы имеют ограничения (высокая стоимость, сложность в эксплуатации, необходимость профессионального оборудования), что делает их менее гибкими для массового контроля качества.
В последние годы всё большее внимание уделяется методам обработки изображений, которые позволяют быстро и эффективно анализировать большие объемы данных, получаемых с помощью камер и других сенсоров [10]. Методы обработки изображений с использованием компьютерного зрения позволяют автоматизировать процесс обнаружения дефектов, улучшить точность и уменьшить вероятность человеческой ошибки [11-12].
Корреляционный анализ используется для сравнения различных изображений покрытия и выявления изменений или дефектов. Этот метод эффективен при обнаружении отклонений от нормального состояния, таких как трещины или дефекты покрытия [13].
Коэффициент корреляции представляет собой одну из ключевых статистических мер, используемых для оценки схожести между двумя изображениями. В контексте анализа дефектов в двухкомпонентных покрытиях корреляционный анализ применяется для сравнения исходного эталонного изображения с образцом, что позволяет выявлять отклонения, указывающие на наличие дефектов. Значения коэффициента корреляции находятся в диапазоне от -1 до 1: значение, близкое к 1, указывает на сильное положительное сходство между областями изображения, тогда как значение, близкое к -1, говорит о сильной отрицательной корреляции. Значение, близкое к 0, отражает отсутствие связи между сравниваемыми участками.
Этапы применения корреляционного анализа
1. Для упрощения анализа изображение сначала переводится в градации серого. Это позволяет свести анализ к одному каналу данных, уменьшая вычислительную нагрузку и устраняя влияние цвета, который не всегда связан с дефектами покрытия.
2. После преобразования в серое изображение проходит этап нормализации, на котором выравнивается его гистограмма. Этот шаг выполняется с целью улучшения контрастности, что позволяет более точно выявлять различия между текстурой дефектных и не дефектных областей. Выравнивание гистограммы часто производится на основе нормализации яркости пикселей по следующей формуле:
(1)
где Pn – нормализованная интенсивность пикселя;
Nn – количество пикселей с интенсивностью n;
Ng – общее количество пикселей.
3. Важным шагом является выбор эталонной области изображения, с которой будет проводиться сравнение. Эталонная область должна быть характерной для нормального состояния покрытия, т.е. лишенной дефектов и отражающей стандартные текстурные и геометрические характеристики материала. Обычно она выбирается в виде фрагмента на участке покрытия, не имеющем видимых дефектов.
4. Основой корреляционного анализа является вычисление коэффициента корреляции между эталонной и исследуемой областями изображения. Этот коэффициент позволяет измерить степень структурного сходства и обнаружить даже небольшие отклонения в текстуре. Расчет проводится по формуле:
где Ai и Bi – значения интенсивности пикселей в эталонной и исследуемой областях соответственно;
и – их средние значения.
Положительное значение r, близкое к 1, свидетельствует о высоком сходстве участков, т.е. об отсутствии дефектов. На рис. 2. представлен график коэффициентов корреляции при сравнении двух изображений покрытий.
5. После вычисления коэффициента корреляции проводится анализ его значений на различных участках покрытия. Наличие низких значений коэффициента (например, ниже заданного порогового значения) указывает на области с аномалиями, которые могут являться потенциальными дефектами. Пороговое значение корреляции определяется на основе опытных данных и позволяет различать нормальные отклонения от тех, которые действительно указывают на дефекты.
Рис. 2. Вычисленные коэффициенты корреляции блоков изображений
Fig. 2. Calculated correlation coefficients of image blocks
В автоматизированных системах контроля корреляционный анализ часто используется в реальном времени для непрерывного мониторинга качества покрытия. Например, отклонение коэффициента корреляции ниже установленного уровня может служить сигналом для остановки или замедления технологического процесса с целью устранения дефектов. Повышение же коэффициента выше нормы может свидетельствовать о чрезмерной плотности слоя, что также требует коррекции.
Пороговая сегментация – один из основных методов обработки изображений, который используется для выделения объектов или дефектов на изображении. Сегментация позволяет определить контуры дефектов и провести их анализ в зависимости от различных параметров: размера, формы и расположения.
Этапы применения пороговой сегментации
1. На этапе предобработки оригинального изображения (рис. 3, А) необходимо снизить шум, который может мешать корректному определению границ дефектов. Для этого можно использовать:
- медианную фильтрацию (рис. 3, Б), которая заменяет каждый пиксель медианой интенсивности пикселей в его окрестности. Медианная фильтрация эффективно устраняет мелкие шумы, сохраняя при этом контуры объектов;
Формула медианной фильтрации для пикселя I(i,j):
(3)
где – окрестность пикселя (i, j).
- размытие по Гауссу (рис. 3, В) также позволяет убрать шумы, но при этом контуры могут стать менее четкими, что нужно учитывать при выборе метода.
2. Определение оптимального порогового значения – ключевой этап сегментации. Возможные подходы включают:
- фиксированный порог – значение, заданное эмпирически или на основе предыдущих наблюдений (этот вариант подходит для однородных изображений, где интенсивность дефектов и фона стабильна (рис. 3, Г));
- метод Оцу, автоматический алгоритм выбора порога, минимизирующий внутриклас-совую дисперсию и максимизирующий различие между областями интереса и фоном (рис. 3, Д):
(4)
где – межклассовая дисперсия для порога t;
- адаптивная пороговая сегментация (рис. 3, Е), где порог устанавливается для каждой части изображения, что особенно полезно при анализе изображений с неоднородным освещением или переменной текстурой.
3. После выбора порога производится бинаризация изображения:
(5)
где I(i,j) – интенсивность пикселя на позиции (i,j);
t – пороговое значение;
D(i,j) – результат бинаризации.
На выходе получается изображение, где области, соответствующие дефектам, выделяются как группы «активных» пикселей (белые области на черном фоне).
Рис. 3. А) Исходное изображение. Б) Результат предобработки исходного изображения с помощью медианной фильтрации. В) Результат применения операции размытие по Гауссу. Г) Результат пороговой сегментации с фиксированным порогом. Д) Результат применения метода Оцу для сегментации изображения. Е) Результат пороговой сегментации изображения с адаптивным порогом
Fig. 3. A) Original image. Б) Result of preprocessing the original image using median filtering. В) Result of applying the Gaussian blur. Г) Result of fixed threshold segmentation. Д) Result of applying Otsu's method for image segmentation. Е) Result of adaptive threshold segmentation
4. После пороговой сегментации на изображении выделяются контуры дефектов с помощью операторов Собеля, Кэнни и т.д. (рис. 4, А). Эти контуры позволяют получить границы и характеристики дефектных областей, такие как площадь, периметр и форма, которые можно использовать для дальнейшего анализа.
Рис. 4. А) Выделение контуров с помощью оператора Кэнни. Б) Изображение с обнаруженными контурами дефектов
Fig. 4. A) Contours detection using the Canny edge detector. Б) Image with detected defect contours
5. После сегментации и выделения контуров полученные данные можно обрабатывать для классификации дефектов по таким параметрам, как форма, размер, структура. Изображение после обнаружения контура показано на рис. 4, Б.
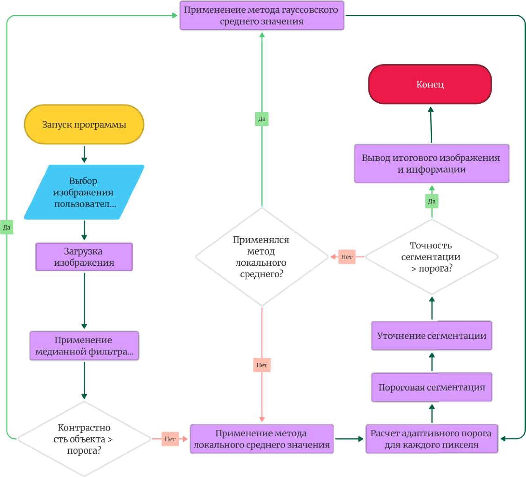
Схема алгоритма применения пороговой сегментации представлена на рис. 5, иллюстрирующем основные этапы: предобработку, выбор порога, пороговую сегментацию.
Рис. 5. Алгоритм применения пороговой сегментации
Fig. 5. Algorithm for applying threshold segmentation
Пороговая сегментация проста в реализации и позволяет быстро выявлять потенциальные дефекты на изображениях покрытий. Она подходит для автоматического контроля качества и анализа микроскопических изображений, где требуется высокая точность и четкость выделения объектов.
Морфологическая обработка изображений включает в себя различные операции, такие как эрозия, дилатация, открытие и закрытие, которые помогают улучшить качество изображения, выделяя дефекты и устраняя помехи. Этот метод используется для улучшения четкости и выделения мелких дефектов, которые могут быть трудно обнаружимы на исходном изображении.
Этапы применения морфологической обработки
1. Перевод исходного изображения в бинарное. Это позволяет разделить дефекты и фон и сделать дефекты более очевидными для последующей обработки. Бинаризация может быть выполнена с использованием метода пороговой сегментации (рис. 6, А).
Рис. 6. А) Результат операции бинаризации. Б) Результат операции эрозии. В) Результат операции дилатации. Г) Результат операции открытия. Д) Результат операции замыкания. Е) Результат применения морфологического градиента
Fig. 6. А) The result of the binarization operation. Б) The result of the erosion operation. В) The result of the dilation operation. Г) The result of the opening operation. Д) The result of the closing operation. Е) The result of applying a morphological gradient
2. Применение морфологических операций. Морфологические операции, такие как эрозия и дилатация, являются основными для выявления границ дефектов. Они помогают убирать шум и улучшать контуры объектов на изображении.
Эрозия (рис. 6, Б) – операция, которая уменьшает размер объекта, удаляя пиксели на его границе. Эта операция полезна для удаления мелких шумов, особенно тех, которые примыкают к объектам изучения. Формула эрозии для каждого пикселя:
(6)
где X – бинарное изображение; B – структурный элемент.
Дилатация (рис. 6, В) – операция, расширяющая объект на изображении. Она используется для восстановления контуров объектов после эрозии и помогает усилить выделенные границы дефектов:
(7)
где X – бинарное изображение; B – структурный элемент.
3. Операции замыкания и открытия. После эрозии и дилатации можно применить морфологические операции замыкания и открытия, чтобы лучше выделить и сгладить границы дефектов:
- открытие (рис. 6, Г) – это комбинация эрозии и дилатации, при которой сначала выполняется эрозия, а затем дилатация, оно позволяет удалить мелкие объекты и изолированные шумы;
- замыкание – это сначала дилатация, а затем эрозия, оно используется для закрытия небольших пробелов в контурах объектов (рис. 6, Д).
Формулы для операций открытия O и замыкания C:
(8)
4. Выделение границ с помощью оператора градиента. Для окончательного выделения границ можно применить оператор морфологического градиента, который вычисляет разницу между дилатированным и эродированным изображением. Этот метод позволяет получить четкие контуры объектов, что особенно полезно при анализе границ дефектов:
(9)
Результат применения градиентного оператора показан на рис. 6, Д, где границы дефектов выделены более отчетливо.
5. Анализ геометрических характеристик дефектов, таких как площадь, периметр и форма, что помогает классифицировать типы дефектов.
Результаты
Для документирования результатов анализа формируется таблица, в которой фиксируются характеристики выделенных дефектов: координаты, площадь, периметр и эксцентриситет (табл. 1).
Таблица 1. Данные морфологического анализа
Table 1. Morphological analysis data
№ дефекта | Площадь (пикс.) | Периметр (пикс.) | Эксцентриситет |
1 | 12,00 | 16,00 | 1,00 |
2 | 17,50 | 17,41 | 1,00 |
3 | 19,50 | 19,41 | 0,99 |
4 | 39,50 | 25,41 | 1,00 |
5 | 36,00 | 24,49 | 0,53 |
6 | 34,00 | 21,66 | 1,00 |
7 | 78,00 | 35,66 | 1,00 |
8 | 141,00 | 76,77 | 1,00 |
9 | 72,00 | 42,49 | 0,86 |
10 | 153,50 | 46,73 | 0,98 |
11 | 109,50 | 41,07 | 0,94 |
12 | 48,00 | 28,00 | 1,00 |
13 | 135,00 | 44,14 | 0,57 |
14 | 294,00 | 65,46 | 0,77 |
15 | 63,50 | 31,07 | 1,00 |
16 | 28,00 | 22,00 | 1,00 |
17 | 499,50 | 88,87 | 0,93 |
18 | 46,00 | 26,83 | 0,99 |
19 | 46,00 | 26,83 | 0,95 |
20 | 501,50 | 134,18 | 0,87 |
21 | 588,50 | 184,47 | 1,00 |
22 | 112,00 | 42,49 | 0,99 |
23 | 119,00 | 41,31 | 0,86 |
24 | 76,50 | 33,07 | 0,00 |
25 | 886,00 | 238,37 | 0,99 |
26 | 106,00 | 56,49 | 0,23 |
27 | 270,00 | 75,46 | 0,53 |
28 | 45,00 | 25,66 | 0,06 |
29 | 35,50 | 23,41 | 0,00 |
30 | 710,00 | 141,74 | 0,99 |
Применение методов компьютерного зрения к изображениям композиционных покрытий показало свою высокую эффективность в выделении и характеристике дефектов. Применение операций эрозии, дилатации, замыкания и градиента позволило:
- получить четкие и полные контуры объектов;
- улучшить точность определения площади и периметра дефектов;
- повысить качество анализа структуры поверхности.
Результаты морфологического анализа подтверждают, что использование указанных операций способствует повышению точности последующей классификации дефектов.
Выводы
В результате проведенного анализа и применения корреляционного метода удалось выявить основные дефекты двухкомпонентных покрытий, включая трещины, пористость и неоднородности структуры. Расчет коэффициента корреляции показал высокую эффективность для автоматизированного определения отклонений, что позволило снизить вероятность субъективных ошибок и ускорить процесс контроля качества. Применение пороговой сегментации подтвердило возможность точного выделения дефектных участков, их классификации по размерам и форме, что важно для оценки влияния дефектов на эксплуатационные характеристики покрытия.
Таким образом, использование предложенных методов обработки изображений в сочетании с корреляционным анализом и пороговой сегментацией обеспечивает надежный контроль качества двухкомпонентных покрытий. Разработанные алгоритмы могут быть адаптированы для различных типов покрытий, что делает их универсальными и перспективными для промышленного применения. В будущем планируется расширить функционал системы за счет внедрения алгоритмов машинного обучения для прогнозирования дефектов на ранних стадиях нанесения покрытий.
About the authors
V. V. Kiyashchenko
Samara State Technical University
Author for correspondence.
Email: vv.kiyashchenko@gmail.com
ORCID iD: 0000-0001-9710-2860
Russian Federation, Samara
References
- Бикмасов, Р.Г. Применение базальтоволоконных композитных труб в качестве метода по защите от коррозии промысловых трубопроводных систем // Научно-практические исследования. 2021. № 2-2(37). С. 4-6. – EDN IBVCCR.
- Патент № 2436868 C2 Российская Федерация, МПК C23C 30/00, B32B 18/00, F01D 1/00. Защищенный против коррозии компонент из композитного материала с керамической матрицей, содержащей кремний: № 2008139139/02: заявл. 03.04.2007: опубл. 20.12.2011 / К. Луше-Пуилльери, Э. Буйон, А. Тавиль [и др.]. – EDN EDGNXO.
- Чудакова, А.Ф. Современные композитные материалы, применяемые в нефтяной промышленности для защиты от сероводородной коррозии / А.Ф. Чудакова, С.А. Сырбу, А.С. Митрофанов // Естественные науки и пожаробезопасность: проблемы и перспективы исследований: Сборник материалов Всероссийской научно-практической конференции с международным участием. – Иваново: Ивановская пожарно-спасательная академия Государственной противопожарной службы МЧС РФ, 2024. С. 127-132. EDN SWOWAO.
- 07-19Б4.190 Синтез методом плазменного распыла и характеристика алюминиевого композита, усиленного углеродными нанотрубками // РЖ 19Б-4. Физическая химия (Кинетика. Катализ. Фотохимия. Радиационная химия. Плазмохимия). 2005. № 7. EDN HNBPZN.
- Новиков, В.Ю. Микроструктура и высокотемпературное окисление покрытия ZrB2-MoSi2-Y2O3-Al на поверхности углерод-углеродных композитов / В.Ю. Новиков, М.Н. Япрынцев, И.А. Павленко // Школа молодых новаторов: Сборник научных статей 2-й Международной научной конференции перспективных разработок молодых ученых. Том 3. – Курск: Юго-Западный государственный университет, 2021. С. 150-153. EDN FTIYMW.
- Филиппов, А.А. Исследование влияния нанодисперсных частиц на механические свойства гетерогенного материала / А.А. Филиппов, Т.А. Борисова // Вестник Нижегородского университета им. Н.И. Лобачевского. 2011. № 4-5. С. 2546-2547. EDN RUFMDH.
- Поляков, В.В. О дефектоскопии многослойных металлополимерных слоистых композитов системы AL-(ПЭНД-AL)X-AL методом вихревых токов / В.В. Поляков, С.Ф. Дмитриев, А.В. Ишков [и др.] // Ползуновский вестник. 2013. № 2. С. 133-138. EDN RBPXXF.
- Воропай, А.Н. Получение наноструктурированных композитов на основе высокопористых углеродных матриц, наполненных Ni или Ni(OH)2, и определение факторов, влияющих на их физико-химические свойства: специальность 02.00.04 «Физическая химия»: диссертация на соискание ученой степени кандидата химических наук. – Кемерово, 2015. – 133 с. EDN TNQPDD.
- Андрианова, Н.Н. Исследование эмиссионных процессов и структуры поверхностного слоя материалов при высоких флюенсах облучения пучками атомарных и молекулярных ионов : специальность 01.04.08 «Физика плазмы»: автореферат диссертации на соискание ученой степени кандидата физико-математических наук. – М., 2008. – 22 с. – EDN MBNQHF
- Визильтер, Ю.В. Обработка и анализ цифровых изображений с примерами на LabVIEW и IMAC Vision / Ю.В. Визильтер, С.Ю. Желтов, В.А. Князь [и др.]. – Москва: ООО ДМК-пресс «Электронные книги», 2007. – 464 с. EDN RAZBZV.
- Bimrose. M.V. Automatic detection of hidden defects and qualification of additively manufactured parts using X-ray computed tomography and computer vision / Miles V. Bimrose, Tianxiang Hu, Davis J. McGregor, Jiongxin Wang, Sameh Tawfick, Chenhui Shao, Zuozhu Liu, William P. King // Manufacturing Letters, Volume 41, Supplement, 2024, pp. 1216-1224.
- Baoya Wang. A defect detection method for Akidzuki pears based on computer vision and deep learning / Baoya Wang, Jin Hua, Lianming Xia, Fangyuan Lu, Xia Sun, Yemin Guo, Dianbin Su // Postharvest Biology and Technology, Volume 218, 2024, pp. 113157.
- An Xinhao. Computer vision-based substructure isolation method for localized damage identification / Xinhao An, Jilin Hou, Dengzheng Xu, Guang Dong // Structures, Volume 70, 2024, pp. 107660.
Supplementary files









